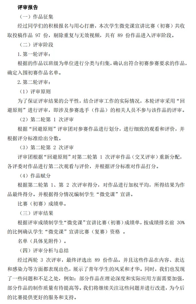
(通讯员:徐嘉慧)经过同学们的努力、老师们与工作人员的评选,员工“微党课”初赛已顺利结束,现将初赛评选结果作如下报告:

初赛成绩公布如下:

复赛入围名单如下:

复赛安排
1.时间安排:
(1)公布入围人员时间:2023年11月7日前
(2)提交所需材料时间:2023年11月8日前
(3)复赛宣讲时间:11月9日19:00-21:30
2.参赛地点:13栋603
3.参赛对象:按初赛成绩高低排列,成绩优秀的作品入围复赛,作者为复赛人员。
4.参赛要求:
(1)选手复赛开始前1天提交复赛所需材料,如演讲稿、PPT课件等;
(2)复赛演讲时间为5分钟;可用初赛作品进行复赛演讲;
(3)复赛活动开始前注意到控台确认材料是否齐全,课件、音频是否能正常播放;复赛开始前10分钟不支持试讲环节,请参赛人员参赛前做好相关安排。
5.奖项设置:进入复赛者可获综测分且进入复赛者及观众都可获得相应素质教育周学时。
版权所有:bevictor伟德官网·(中国)唯一官方网站
地址:一号教学楼-910 电话:020-39760195 邮编:510540