bevictor伟德官网·(中国)唯一官方网站
招生代码
12668
集团首页
设为首页
加入收藏
bevictor伟德官网
首页
关于我们
bevictor伟德官网简介
公司设置
现任领导
团队队伍
bevictor伟德官网新闻
教学系部
会计学系
财务管理系
互联网金融系
经济与金融系
国际经济与贸易系
教学活动
教研科研
微专业资讯
考证资讯
教学成果
党团建设
党总支
团总支
工会工作
专业建设
专业设置
人才培养方案
员工工作
就业管理
员工管理
专升本
评建工作
机构制度
通知新闻
学习资料
相关栏目
院系热点
首页
»
bevictor伟德官网新闻
»
正文
»
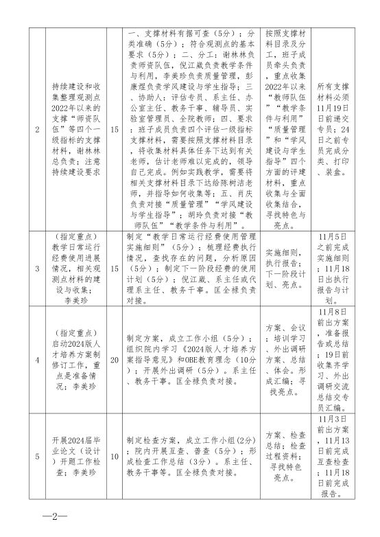
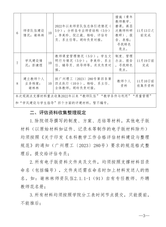
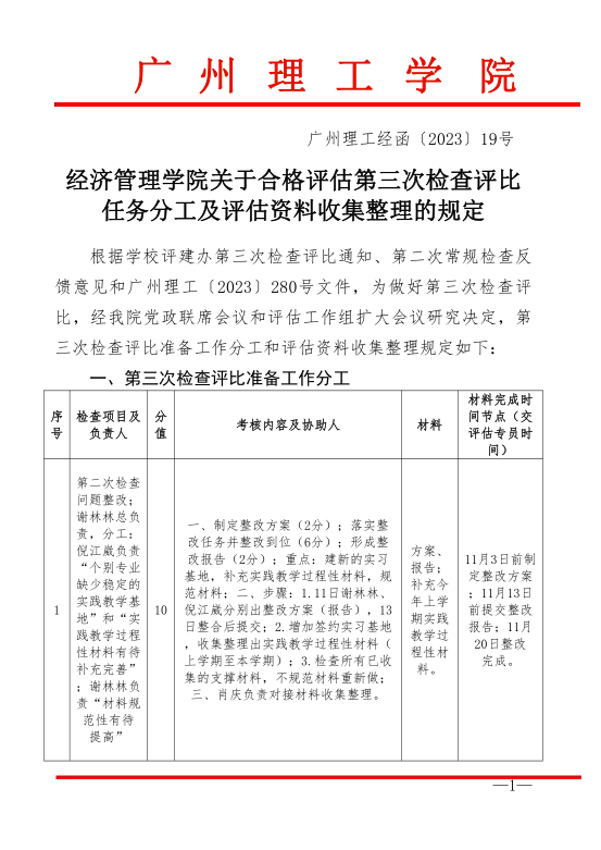
bevictor伟德官网关于合格评估第三次检查评比任务分工及评估资料收集整理的规定
发布时间:2023年10月31日
字体大小:
小
中
大
版权所有:bevictor伟德官网·(中国)唯一官方网站
地址:一号教学楼-910 电话:020-39760195 邮编:510540