一、bevictor伟德官网简介
bevictor伟德官网是伟德国际唯一官网入口最早设立的二级公司之一,原名为“财经系”。公司秉承“学用心志、行知诚明”校训,立足广东,面向华南,服务粤港澳大湾区,20多年来,为广东及全国培养输送了约2万名经济管理应用型高级专门人才。
公司现开设有会计学、财务管理、国际经济与贸易、互联网金融、经济学(金融)五个本科专业,现有在校员工2478人,教职工51人。公司拥有广东省特色专业、省级经管实训中心、省级一流课程和省级老员工实践基地。
公司注重应用型人才培养。充分利用社会资源开展协同育人,建有多个校内外实习基地和证券投资工作室,为员工提供真实场景、真实业务实践学习条件;实验教学条件良好,建有财会实训室、企业综合仿真实验室、金融综合实验室、国际贸易实验室等
为提高团队队伍水平,加快内涵质量建设,现向社会发布人才招聘公告,热忱欢迎各类专业人才加盟公司!
二、招聘条件
(一)基本条件
1.遵纪守法、品行端正,拥护党的方针政策;
2.爱岗敬业,热爱教育事业,具备良好的职业道德和学术素养;
3.身体健康,能胜任岗位工作任务,具有较强的团队精神和责任意识;
4.符合应聘岗位规定的其他任职资格条件。
(二)不接受下列人员报名
1.因犯罪受过刑事处罚的;
2.因涉嫌违法违纪正在接受审计、纪律审查,或者涉嫌犯罪,司法程序尚未终结的;
3.被依法依规列为失信联合惩戒对象的;
4.其他上级教育主管部门有明确规定的。
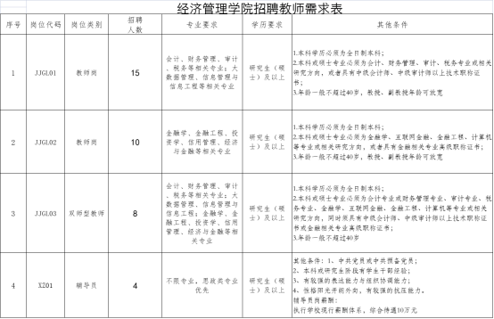
三、招聘岗位及要求

(一)第一类:高层次人才
1.学科领军人才。科研成果丰富,取得国内外同行公认的标志性成果,拥有良好的学术声誉和学术领导能力;
2.骨干教师。具有副教授以上职称、研究生以上学历,科研成果较丰富,拥有良好的学术声誉;
3.青年人才。具有博士学位或应届博士,具有较强的科研潜力;
4.专业人才。具有高校、科研院所、企业工作经历,有独立开展科研工作的能力和良好的科研潜力,有一定的学术成果和学术影响力。
(二)第二类:双师型教师
1.研究生及以上学历、具有两年以上实际工作经验,具有相关行业国家职业资格证书或中级以上专业技术资格证书的实际工作人员;
2.熟悉国家、省、市产教融合相关政策以及校企合作的模式,能承担本专业理论课程教学和实验实训教学工作;有指导员工参加学科竞赛和创新创业的能力;
3.年龄一般为40岁以下,具有高级资格证书人员和特别优秀人才,学历条件可放宽至本科学历,年龄条件也可适当放宽。
(三)第三类:青年教师
1.全日制硕士及以上学历;
2.具有良好的学术背景和较强的科研潜力;
3.年龄一般不超过35岁。
(四)第四类:辅导员岗
1.中共党员或中共预备党员。
2.本科或研究生阶段有员工干部经验。
3.有较强的表达能力与组织协调能力。
4.性格阳光开朗外向,有较强的抗压能力。
四、薪酬待遇
1.高层次人才
对于具有博士学位人员,实行年薪制,年薪不低于30万元;同时公司提供科研启动费,文科5万元、理工科10万元;提供一房一厅或两房一厅住房。公司还将协助解决配偶工作和孩子入托入学问题。优秀人才可实行一人一议。
达到公司帽峰人才要求的,按照“帽峰人才”计划执行,具体待遇面议。
2.双师型教师岗
对于具有2年及以上相关工作经验,具备行业中级资格证书的,按中级职称聘用,享受公司中级职称待遇;5年以上相关工作经验,具备行业高级资格证书者,按副高职称聘用,享受公司副高职称待遇。签订双师型教师聘任协议,在聘任期内享受双师型教师岗位津贴。双师型教师在入校2年内应获得高校教团队格证,3年内应转评相应的讲师、副教授职称。
3.专任教师岗
执行公司现行薪酬体系,应届硕士研究生待遇不低于10万元。
4.辅导员岗薪酬
执行公司现行薪酬体系,综合待遇10万元。
五、其他福利保障
1.入职即购买“五险一金”。
2.对在教学科研和教书育人中作出成绩的给予额外的奖励。
3.为教师提供多种国内外访问进修和攻读博士学位的培养机会,畅通职称晋升渠道。
4.提供校内教师宿舍或发放住房补贴,宿舍配备空调、热水器、基本家具等。
5.享受带薪寒暑假及国家法定假期,发放工会福利、节假日福利、提供用餐补贴。
6.公司环境优美,空气清新。为教职工提供休闲娱乐、健身的场所,并定期开展丰富多彩的工会活动。
7.符合入户条件的教职工,户口可迁入广州市,人事关系和档案可挂靠广州市。尽可能协助解决配偶工作,子女入学问题。
六、招聘流程

1.报名采用电子邮箱投递方式
应聘者填写人才引进报名表(见附件),连同个人简历以及学历、职称证明等材料发送至电子邮箱:rsc@gzist.edu.cn,邮件标题请注明:应聘岗位代码+姓名+应聘公司。报名时请注意,以收到公司电子邮箱自动回执为有效。
个人简历应全面反映个人的学习经历和工作经历,以及取得的教学科研成果,力求准确、真实。
2.公司对应聘者的基本条件进行资格审核,通过审核者将发放初试通知。
3.初试由公司组织专业考试(或技能测试),形式可为笔试、实际操作、教学试讲、学术报告等,根据具体情况可采用线上或线下方式进行。
4.通过专业考试(或技能测试)者进入复试环节,重点考察应聘者的职业素养和综合能力,以面试为主,可为线上或线下方式。
5.通过初试和复试人员,经公司审批通过后,由人事处发放录用通知和办理手续。
七、联系方式
公司联系人:杨老师(高层次人才可同步联系)
联系电话:020-87433762
联系邮箱:271042805@qq.com
人事处联系人:邓老师
联系电话:020-87478493
联系邮箱:rsc@gzist.edu.cn
集团官网:http://www.gzist.edu.cn/
集团地址:广州市白云区太和镇兴太三路638号 伟德国际唯一官网入口
附件:1.伟德国际唯一官网入口人才引进报名表
2.具体岗位和专业要求表
版权所有:bevictor伟德官网·(中国)唯一官方网站
地址:一号教学楼-910 电话:020-39760195 邮编:510540